Δημοσιεύθηκαν οι νέες Τεχνικές προδιαγραφές μελετών Ειδικών Πολεοδομικών Σχεδίων (ΕΠΣ) με το ΦΕΚ 510 Β/09.02.2022

Δημοσιεύθηκαν οι νέες Τεχνικές προδιαγραφές μελετών Ειδικών Πολεοδομικών Σχεδίων (ΕΠΣ) με το ΦΕΚ 510 Β/09.02.2022, με βάση τα οριζόμενα στην παρ. 1 του άρθρου 16 του ν. 4759/2020 (Α’ 245) και στο άρθρο 8 του ν. 4447/2016 (Α’ 241).

Η Μελέτη Ε.Π.Σ. περιλαμβάνει:

·         Την Κύρια μελέτη Ε.Π.Σ.

·         Την Στρατηγική Μελέτη Περιβαλλοντικών Επιπτώσεων (ΣΜΠΕ)

·         Την Μελέτη Γεωλογικής Καταλληλότητας

·         Μελέτη προσωρινής οριοθέτησης των υφιστάμενων υδατορεμάτων εντός των νέων προς πολεοδόμηση περιοχών, ως υποστηρικτική της Κύριας Μελέτης του ΕΠΣ

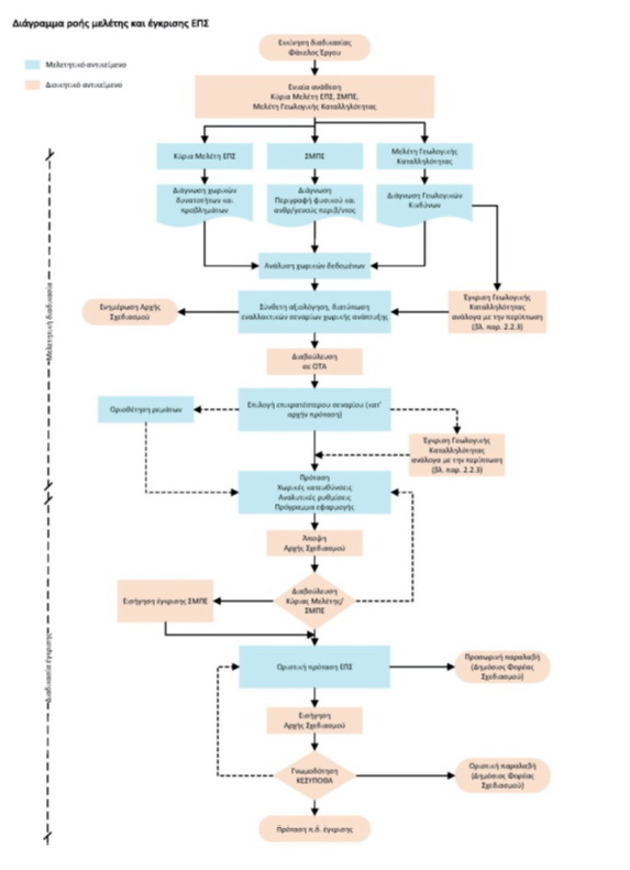
Σύμφωνα με τις νέες προδιαγραφές η εκπόνηση των μελετών Ε.Π.Σ. ολοκληρώνεται σε μία Φάση. Πιο αναλυτικά:

Η Κύρια Μελέτη εκπονείται σε μια φάση με δύο Ενότητες:

·         Α’ Ενότητα: Διάγνωση

·         Β’ Ενότητα: Πρόταση του ΕΠΣ

Σημαντικό στοιχείο της διαδικασίας εκπόνησης της Κύριας Μελέτης του ΕΠΣ αποτελεί ο συντονισμός της με τη ΣΜΠΕ και τις άλλες υποστηρικτικές μελέτες και η ενσωμάτωση στη διαδικασία εκπόνησής της των συμμετοχικών διαδικασιών/διαβουλεύσεων.

Παράλληλα με την Κύρια Μελέτη του ΕΠΣ εκπονούνται σε μια φάση:

·         Η ΣΜΠΕ (βάσει της ΚΥΑ 107017/2006)

·         Η μελέτη της προσωρινής οριοθέτησης των τυχόν υδατορεμάτων εντός των προς πολεοδόμηση περιοχών του ΕΠΣ (σύμφωνα με τον ν. 4258/2014). Στις περιπτώσεις αυτές η προσωρινή οριοθέτηση συνίσταται στον καθορισμό των γραμμών πλημμύρας που ελέγχονται από την αρμόδια Δ/νση Τεχνικών Έργων της οικείας Περιφέρειας ή άλλης κατά περίπτωση αρμόδιας Υπηρεσίας. Όπου εκπονείται και ΡΣΕ απαιτείται η οριστική οριοθέτηση των υδατορεμάτων με την επικύρωση του καθορισμού των οριογραμμών τους, που μπορεί να γίνεται και με το ίδιο το π.δ. έγκρισης του Ε.Π.Σ.

·         Η Μελέτη Γεωλογικής καταλληλότητας, ανάλογα με τα χαρακτηριστικά του ΕΠΣ και τις απαιτήσεις κάθε περιοχής επέμβασης.

Σχετιζόμενα Αρχεία
Gallery

Γιατί Υδρογνώμων